+(86-532) 6887 - 7038 , 6887 - 7039
+(86-532) 6887 - 7036
[email protected]
(签证处) /
[email protected]
(办公处)
A
A
A
Language
Thai
中文
泰王国驻青岛总领事馆
Royal Thai Consulate-General, Qingdao
Follow us:
泰王国驻青岛总领事馆
Language
Thai
中文
首页
关于泰王国驻青岛总领事馆
总领事馆的历史
历届和现任泰王国驻青岛总领事
外交官及雇员名单
地址
工作时间
节假期 2026
签证信息
签证分类
签证种类和所需材料
泰国免签60天政策
落地签证申请流程指南
准备好迎接泰国之旅
自2025年5月1号起入境泰国需要办理电子入境卡或 TDAC
认证
泰国电子签证申请中的5个常见错误
签证常见问题
泰国旅游安全信息
泰国详情
今日泰国
泰国经济简报
泰国旅游导航
泰国投资介绍
首页
关于泰王国驻青岛总领事馆
总领事馆的历史
历届和现任泰王国驻青岛总领事
外交官及雇员名单
地址
工作时间
节假期 2026
签证信息
签证分类
签证种类和所需材料
泰国免签60天政策
落地签证申请流程指南
准备好迎接泰国之旅
自2025年5月1号起入境泰国需要办理电子入境卡或 TDAC
认证
泰国电子签证申请中的5个常见错误
签证常见问题
泰国旅游安全信息
泰国详情
今日泰国
泰国经济简报
泰国旅游导航
泰国投资介绍
Home
Announcement
公告
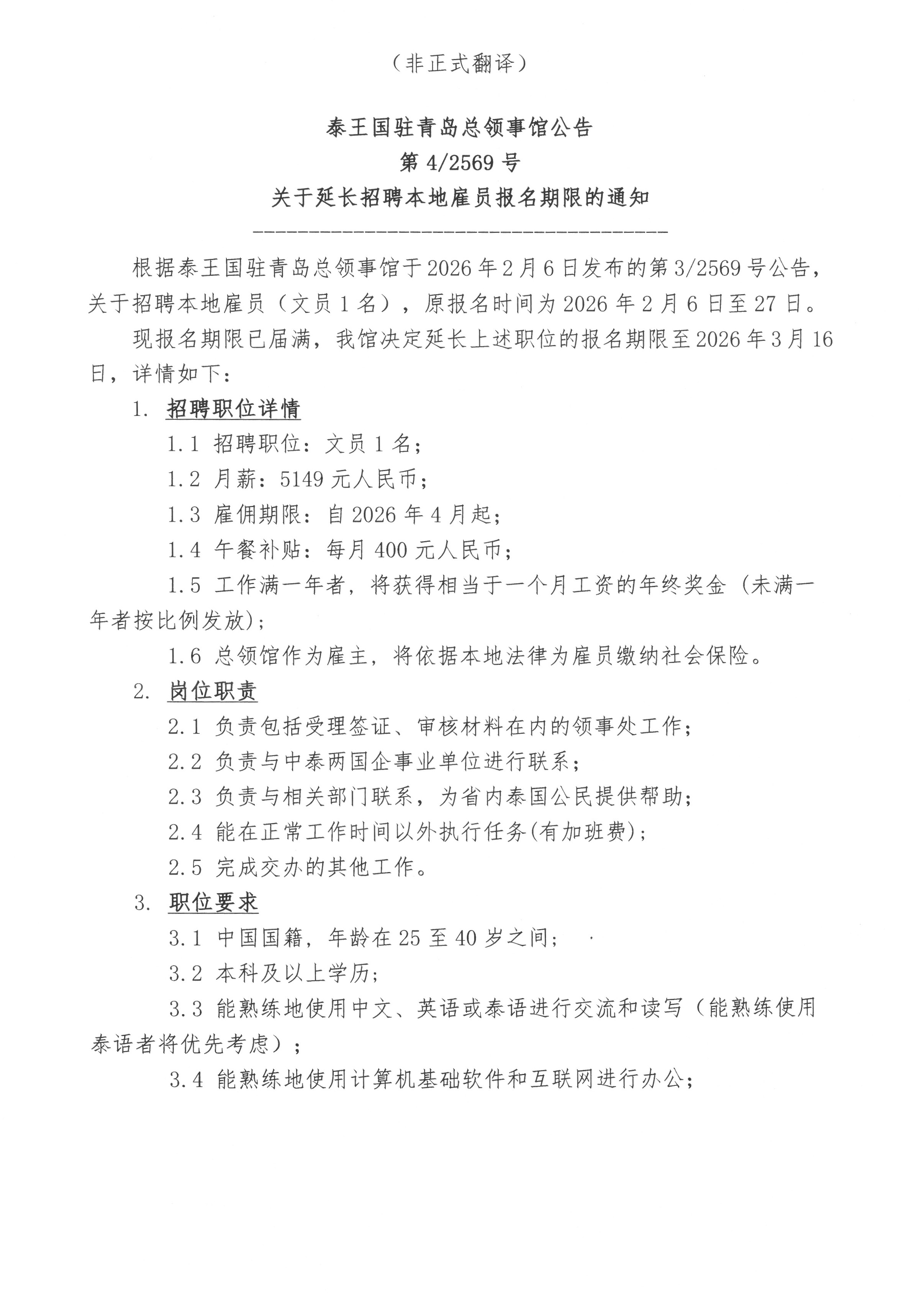
泰王国驻青岛总领事馆公告第4/2569号关于延长招聘本地雇员报名期限的通知
泰王国驻青岛总领事馆公告第4/2569号关于延长招聘本地雇员报名期限的通知
泰王国驻青岛总领事馆公告第4/2569号关于延长招聘本地雇员报名期限的通知
วันที่นำเข้าข้อมูล 27 ก.พ. 2026
วันที่ปรับปรุงข้อมูล 27 ก.พ. 2026
|
28 view
Toggle Dropdown
文件
通知_4-2569_延长招聘本地雇员报名期限.pdf
下載
上一頁
下一個
公告有關
公告有關
泰王国驻青岛总领事馆公告第3/2569号关于招聘本地雇员(文员)一名
5 ก.พ. 2026
87 View
閱讀更多